Упр.10.21 ГДЗ Мерзляк 11 класс Углубленный уровень (Алгебра)
Решение #1

Рассмотрим вариант решения задания из учебника Мерзляк, Номировский, Поляков 11 класс, Вентана-Граф, Просвещение:
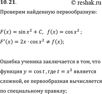
10.21. Учащийся ищет первообразную функции y=cos(x^2) так:
1) делает замену x^2=t и получает функцию y=cos(t);
2) далее ищет первообразную функции y=cos(t) и получает y=sin(t);
3) потом вместо t подставляет значение t=x^2 и делает вывод, что каждая первообразная имеет вид y=sin(x^2)+C, где С — некоторое число.
В чём состоит ошибка этого учащегося?
*размещая тексты в комментариях ниже, вы автоматически соглашаетесь с пользовательским соглашением