Упр.109 ГДЗ Колягин Ткачёва 9 класс (Алгебра)

Решение #1

Изображение 109. Доказать, что функция:1) y=x^2+5 возрастает на промежутке [0; +?);2) у=x^2-7 убывает на промежутке (—?; 0];3) y=(x+1)^2 убывает на промежутке (-?; -1];4)...
Дополнительное изображение
Дополнительное изображение
Загрузка...

Рассмотрим вариант решения задания из учебника Колягин, Ткачёва, Фёдорова 9 класс, Просвещение:
109. Доказать, что функция:
1) y=x^2+5 возрастает на промежутке [0; +?);
2) у=x^2-7 убывает на промежутке (—?; 0];
3) y=(x+1)^2 убывает на промежутке (-?; -1];
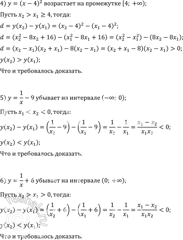
4) y=(x-4)^2 возрастает на промежутке [4; +?);
5) у=1/x-9 убывает на интервале (-?; 0);
6) y=1/x+6 убывает на интервале (0; +?);
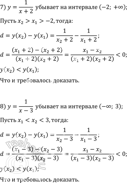
7) у=1/(x+2) убывает на интервале (—2; +?);
8) y=1/(x-3) убывает на интервале (-?; 3).
*Цитирирование задания со ссылкой на учебник производится исключительно в учебных целях для лучшего понимания разбора решения задания.
*размещая тексты в комментариях ниже, вы автоматически соглашаетесь с пользовательским соглашением