Упр.12.5 ГДЗ Мерзляк 11 класс Углубленный уровень (Алгебра)
Решение #1

Рассмотрим вариант решения задания из учебника Мерзляк, Номировский, Поляков 11 класс, Вентана-Граф, Просвещение:
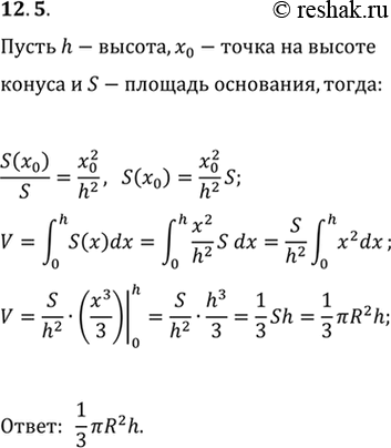
12.5. Выведите формулу для вычисления объёма конуса.
*размещая тексты в комментариях ниже, вы автоматически соглашаетесь с пользовательским соглашением