Упр.144 ГДЗ Колягин Ткачёва 9 класс (Алгебра)
Решение #1

Рассмотрим вариант решения задания из учебника Колягин, Ткачёва, Фёдорова 9 класс, Просвещение:
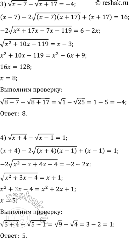
144. Решить уравнение:
1) v(2x+1)+v(3x+4)=3; 2) v(4x-3)+v(5x+4)=4;
3) v(x-7)-v(x+17)=-4; 4) v(x+4)-v(x-1)=1.
*размещая тексты в комментариях ниже, вы автоматически соглашаетесь с пользовательским соглашением