Упр.15.26 ГДЗ Мерзляк 11 класс Углубленный уровень (Алгебра)
Решение #1

Рассмотрим вариант решения задания из учебника Мерзляк, Номировский, Поляков 11 класс, Вентана-Граф, Просвещение:
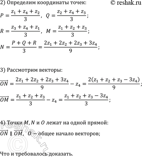
15.26. Даны треугольник АВС и произвольная точка О. Пусть точки Р, Q и R — соответственно точки пересечения медиан треугольников АОВ, ВОС и СОА. Докажите, что точка О и точки пересечения медиан треугольников АВС и PQR лежат на одной прямой.
*размещая тексты в комментариях ниже, вы автоматически соглашаетесь с пользовательским соглашением