Упр.171 ГДЗ Колягин Ткачёва 9 класс (Алгебра)
Решение #1

Рассмотрим вариант решения задания из учебника Колягин, Ткачёва, Фёдорова 9 класс, Просвещение:
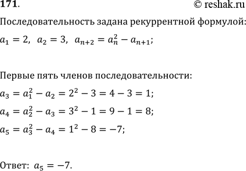
171. Числовая последовательность задана рекуррентной формулой a_(n+2)=(a_n)^2-a_(n+1) и условиями a_1=2, a_2=3. Вычислить пятый член последовательности.
*размещая тексты в комментариях ниже, вы автоматически соглашаетесь с пользовательским соглашением