Упр.18.31 ГДЗ Мерзляк 11 класс Углубленный уровень (Алгебра)
Решение #1

Рассмотрим вариант решения задания из учебника Мерзляк, Номировский, Поляков 11 класс, Вентана-Граф, Просвещение:
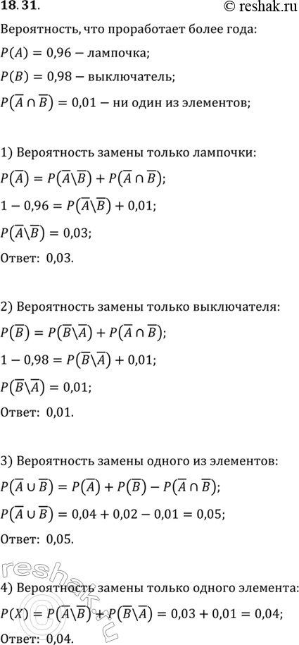
18.31. В неисправной люстре поменяли на новые выключатель и лампочку. Вероятность того, что лампочка проработает не менее года, составляет 0,96, а выключатель — 0,98. Кроме того, известно, что с вероятностью 0,01 в течение года могут выйти из строя и лампа, и выключатель одновременно. Какова вероятность того, что в течение года придётся заменить:
1) только лампочку;
2) только выключатель;
3) лампочку или выключатель;
4) ровно один из двух новых элементов люстры?
*размещая тексты в комментариях ниже, вы автоматически соглашаетесь с пользовательским соглашением