Упр.20.17 ГДЗ Мордкович Семенов 9 класс (Алгебра)
Решение #1

Рассмотрим вариант решения задания из учебника Мордкович, Семенов, Александрова 9 класс, Бином:
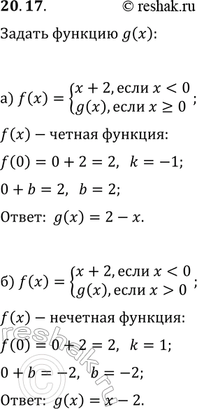
20.17. а) Дана функция y=f(x), где f(x)={x+2, если x<0; g(x), если x?0}. Задайте g(x) так, чтобы функция y=f(x) была чётной.
б) Дана функция y=f(x), где f(x)={x+2, если x<0; g(x), если x>0}. Задайте g(x) так, чтобы функция y=f(x) была нечётной.
*размещая тексты в комментариях ниже, вы автоматически соглашаетесь с пользовательским соглашением