Упр.26.13 ГДЗ Мордкович Семенов 7 класс (Алгебра)
Решение #1

Рассмотрим вариант решения задания из учебника Мордкович, Семенов, Александрова 7 класс, Бином:
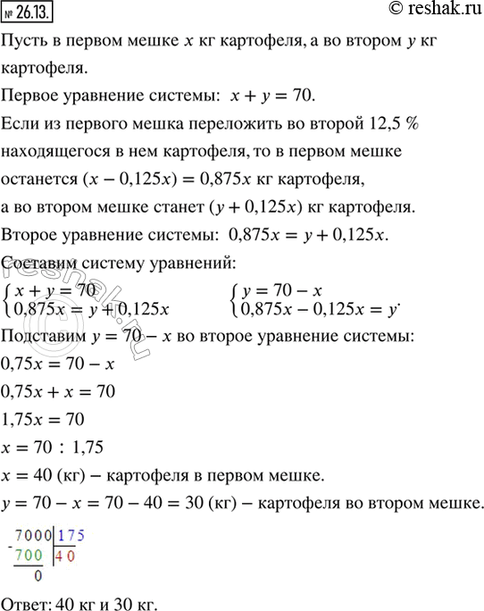
26.13. В двух мешках 70 кг картофеля. Если из первого мешка переложить во второй 12,5 % находящегося в нём картофеля, то в обоих мешках картофеля станет поровну. Сколько килограммов картофеля в каждом мешке?
*размещая тексты в комментариях ниже, вы автоматически соглашаетесь с пользовательским соглашением