Упр.327 ГДЗ Муравин 7 класс (Алгебра)
Решение #1

Рассмотрим вариант решения задания из учебника Муравин, Муравина 7 класс, Дрофа:
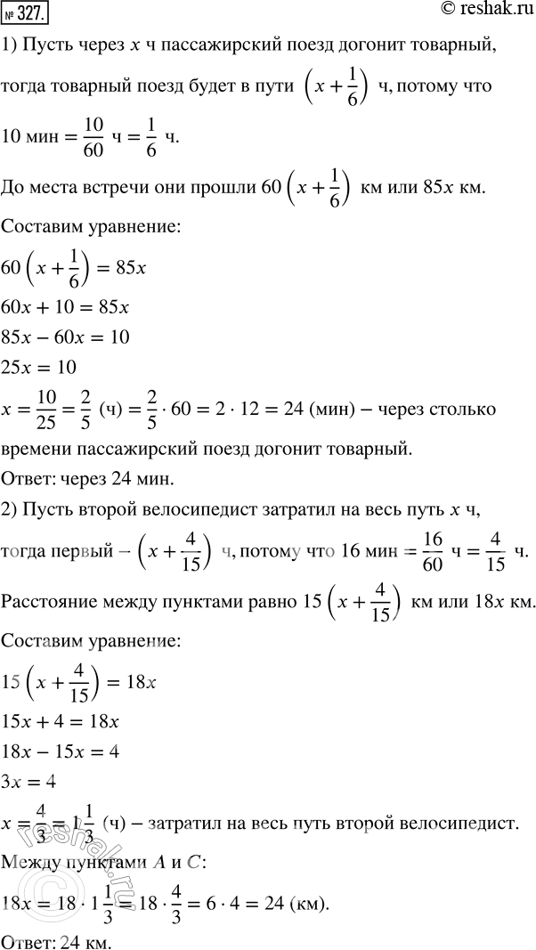
327. 1) Из пункта М в пункт N со скоростью 60 км/ч отправился товарный поезд, а 10 мин спустя вслед за ним по соседнему пути прошёл пассажирский поезд, скорость которого была 85 км/ч. Через сколько минут пассажирский поезд догонит товарный?
2) Из пункта А в пункт С со скоростью 15 км/ч выехал велосипедист, а через 16 мин вслед за ним выехал другой велосипедист со скоростью 18 км/ч. Оба велосипедиста прибыли в пункт С одновременно. Сколько километров между пунктами А и С?
*размещая тексты в комментариях ниже, вы автоматически соглашаетесь с пользовательским соглашением