Упр.369 ГДЗ Никольский Потапов 9 класс (Алгебра)

Решение #1

Изображение 369. а) Что понимается под степенью с рациональным показателем — p/q (q >= 2) положительного числа а?б)Сформулируйте теорему, доказанную в этом пункте.в) Почему в...

Решение #2

Изображение 369. а) Что понимается под степенью с рациональным показателем — p/q (q >= 2) положительного числа а?б)Сформулируйте теорему, доказанную в этом пункте.в) Почему в...

Рассмотрим вариант решения задания из учебника Никольский, Потапов 9 класс, Просвещение:
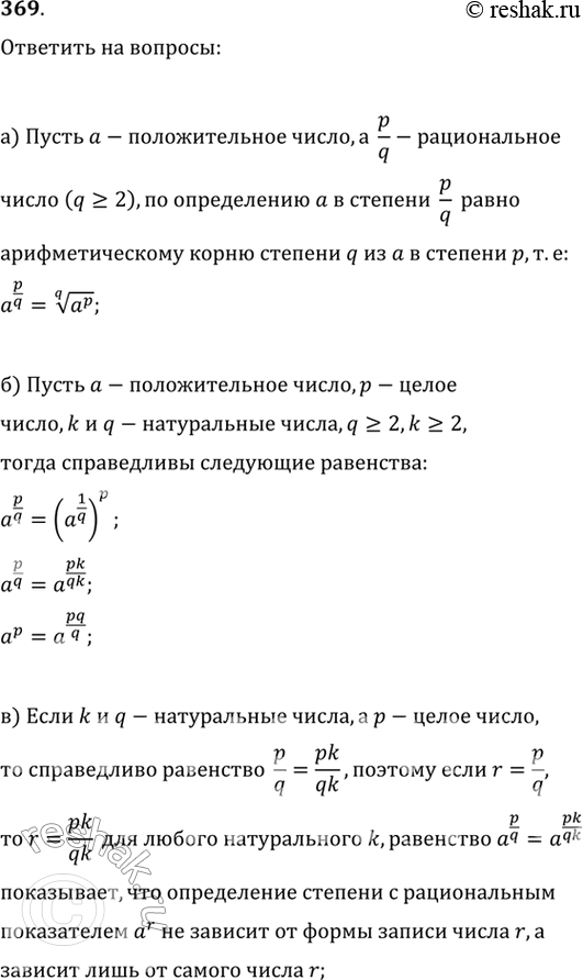
369. а) Что понимается под степенью с рациональным показателем — p/q (q >= 2) положительного числа а?
б)Сформулируйте теорему, доказанную в этом пункте.
в) Почему в определении степени с рациональным показателем нет противоречия?
*Цитирирование задания со ссылкой на учебник производится исключительно в учебных целях для лучшего понимания разбора решения задания.
*размещая тексты в комментариях ниже, вы автоматически соглашаетесь с пользовательским соглашением