Упр.38.8 ГДЗ Мордкович Семенов 9 класс (Алгебра)
Решение #1

Рассмотрим вариант решения задания из учебника Мордкович, Семенов, Александрова 9 класс, Бином:
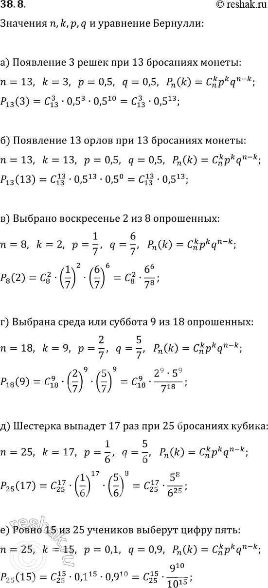
38.8. В каждом из пунктов «а» — «е» определите значения n, k, p, q и выпишите (без вычислений) выражение для искомой вероятности P(k; n) по формуле Бернулли.
а) Вероятность появления ровно 3 «решек» при 13 бросаниях монеты.
б) Вероятность появления ровно 13 «орлов» при 13 бросаниях монеты.
в) Вероятность того, что четверть из 8 опрошенных выберет из дней недели воскресенье.
г) Вероятность того, что половина из 18 опрошенных выберет из дней недели или среду, или субботу.
д) Вероятность того, что в 25 бросаниях кубика ровно 17 раз выпадет шестёрка.
е) Вероятность того, что ровно 15 из 25 учеников из цифр 0, 1, 2, ..., 9 выберут цифру 5.
*размещая тексты в комментариях ниже, вы автоматически соглашаетесь с пользовательским соглашением