Упр.487 ГДЗ Колягин Ткачёва 9 класс (Алгебра)
Решение #1

Рассмотрим вариант решения задания из учебника Колягин, Ткачёва, Фёдорова 9 класс, Просвещение:
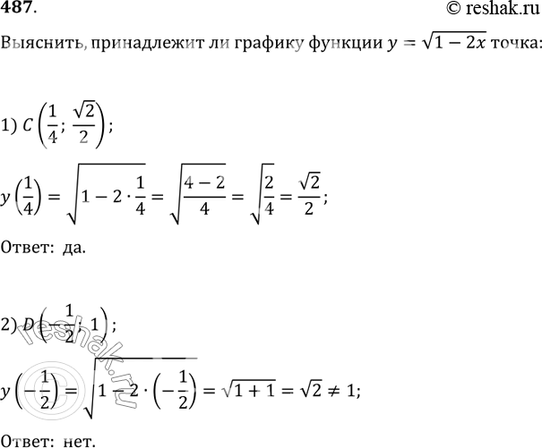
487. Выяснить, принадлежит ли графику функции y=v(1-2x) точка:
1) C(1/4; v2/2); 2) D(-1/2; 1).
*размещая тексты в комментариях ниже, вы автоматически соглашаетесь с пользовательским соглашением