Упр.595 ГДЗ Никольский Потапов 7 класс (Алгебра)
Решение #1
Решение #2

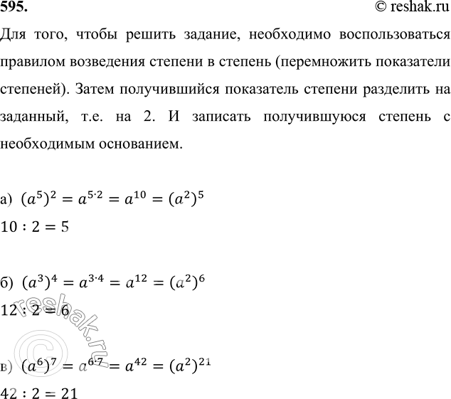
Рассмотрим вариант решения задания из учебника Никольский, Потапов 7 класс, Просвещение:
595. Представьте в виде степени с основанием а2:
а) (а5)2;
б) (а3)4;
в) (а6)7.
*размещая тексты в комментариях ниже, вы автоматически соглашаетесь с пользовательским соглашением