Упр.647 ГДЗ Никольский Потапов 9 класс (Алгебра)

Решение #1

Изображение 647. Упростите выражение:а) (sin(пи/4+а)+sin(пи/4-а))/(sin(а+пи/4)+sin(а-пи/4))б)...

Решение #2

Изображение 647. Упростите выражение:а) (sin(пи/4+а)+sin(пи/4-а))/(sin(а+пи/4)+sin(а-пи/4))б)...

Рассмотрим вариант решения задания из учебника Никольский, Потапов 9 класс, Просвещение:
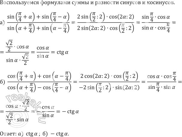
647. Упростите выражение:
а) (sin(пи/4+а)+sin(пи/4-а))/(sin(а+пи/4)+sin(а-пи/4))
б) (cos(пи/4+а)+cos(а-пи/4))/(cos(а+пи/4)-cos(пи/4-а))
*Цитирирование задания со ссылкой на учебник производится исключительно в учебных целях для лучшего понимания разбора решения задания.
*размещая тексты в комментариях ниже, вы автоматически соглашаетесь с пользовательским соглашением