Упр.8.15 ГДЗ Погорелов 7-9 класс (Геометрия)

Решение #1

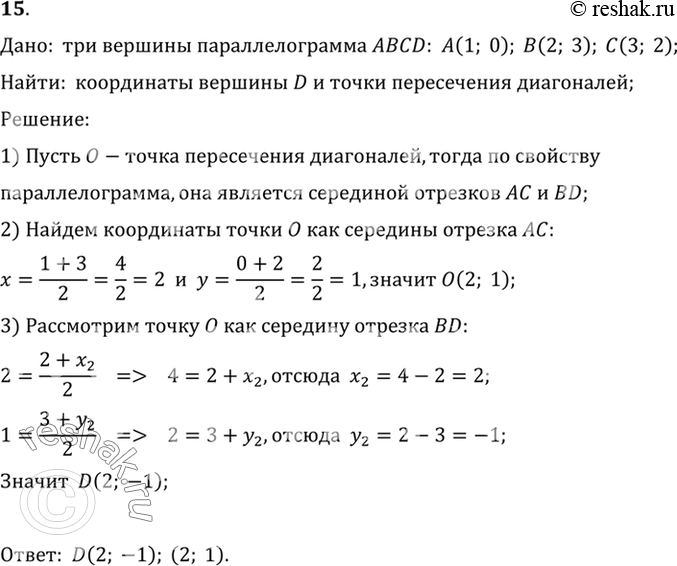
Изображение 15. Даны три вершины параллелограмма ABCD: А (1; 0), В (2; 3), С (3; 2). Найдите координаты четвёртой вершины D и точки пересечения его...

Рассмотрим вариант решения задания из учебника Погорелов 8 класс, Просвещение:
15. Даны три вершины параллелограмма ABCD: А (1; 0), В (2; 3), С (3; 2). Найдите координаты четвёртой вершины D и точки пересечения его диагоналей.
*Цитирирование задания со ссылкой на учебник производится исключительно в учебных целях для лучшего понимания разбора решения задания.
*размещая тексты в комментариях ниже, вы автоматически соглашаетесь с пользовательским соглашением