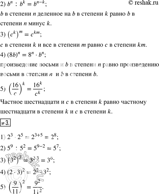
Вводные упражнения 9 ГДЗ Колягин Ткачёва 7 класс (Алгебра)
Решение #1

Рассмотрим вариант решения задания из учебника Колягин, Ткачёва, Фёдорова 7 класс, Просвещение:
1. Вычислить: 1^2; (-5)^2; 3^3; (-4)^3; 0^3; ?0,2?^2; (1/2)^3.
2. Найти n, если:
1) 3,09•?10?^n=309; 2) 2,7364•?10?^n=27364.
*размещая тексты в комментариях ниже, вы автоматически соглашаетесь с пользовательским соглашением