Упр.306 ГДЗ Власенков 10-11 класс (Русский язык)
Решение #1

Рассмотрим вариант решения задания из учебника Власенков, Рыбченская 10-11 класс, Просвещение:
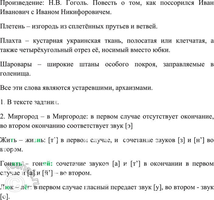
306. Спишите текст. Назовите автора и произведение, из которого он взят. Укажите непонятные вам слова. Как называются такие слова? Найдите их толкование в словаре (этимологическом, толковом).
Ч..дный город Миргород! Каких в нём нет строений! И под с..ломен(?)ою, и под очеретяною, даже под д..р..вян(?)ою крышею; (на)право улица, (на)лево улица, в..зде пр..крас(?)ный плетень; по нём в(?)ётся хмель, на нём висят горшки, из(за) него подсолнечник выказывает свою со(?)нце..бразную голову, красне..т мак, м..лькают толстые тыквы. Роскош(?)! Плетень всегда убран предметами, которые делают его ещё более ж..в..писным: напяленною плахтою, или сорочкою, или шароварами. В Миргород., нет (н..)воровства, (н..)мошен(?)ичества, и поэтому каждый вешает, что ему вздумает(?)ся. Если будете подходить к площад.., то, верно, на время остановитесь полюбоват(?)ся видом: на ней находит(?)ся лужа, удивительная лужа! единствен(?)ая, какую только вам удавалось когда видеть! Она з..нима..т почти всю площад.. . Пр..крас(?)ная лужа! Дома и домики, которые и..дали можно пр..нять за копны сена, обступивши вокруг, дивят(?)ся красот., её.
1. Определите принцип написания пропущенных букв в первых трёх предложениях, дайте объяснение каждой из орфограмм.
2. Определите, какими звуками речи различаются пары слов: Миргород — в Миргороде, жить — жизнь, гонять — гоняй, люк — лёг.
*размещая тексты в комментариях ниже, вы автоматически соглашаетесь с пользовательским соглашением