Упр.415 ГДЗ Макарычев Миндюк 9 класс (Алгебра)
Решение #1
Решение #2

Рассмотрим вариант решения задания из учебника Макарычев, Миндюк, Нешков 9 класс, Просвещение:
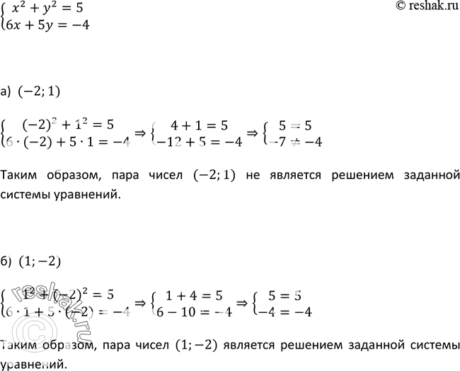
415. Является ли решением системы уравнений
система
х2 + у2 = 5,
6х + 5y = -4
пара чисел: а) (-2; 1); б) (1; -2)?
*размещая тексты в комментариях ниже, вы автоматически соглашаетесь с пользовательским соглашением