Упр.164 ГДЗ Макарычев Миндюк 9 класс (Алгебра)
Решение #1
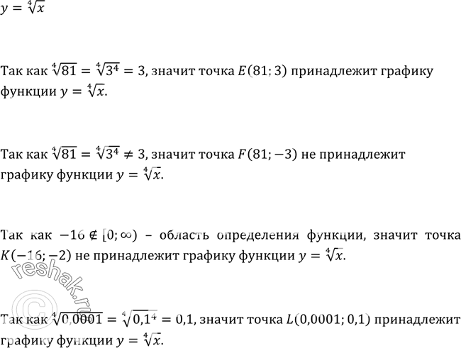
Решение #2
Решение #3

Рассмотрим вариант решения задания из учебника Макарычев, Миндюк, Нешков 9 класс, Просвещение:
164. Принадлежит ли графику функции у = у корень 4 степени х точка Е(81; 3)? F(81; -3)? К(-16; -2)? L(0,0001; 0,1)?
*размещая тексты в комментариях ниже, вы автоматически соглашаетесь с пользовательским соглашением